摩云企资质代办有限公司,提供专业的建筑资质代办、建筑资质办理、企业资质代办公司等相关服务公司。
182-1038-6210

杭州食品许可证办理流程「食品安全许可证如何办理」

大家好,由投稿人为大家解答杭州食品许可证办理流程「食品安全许可证如何办理」这个热门资讯。杭州食品许可证办理流程「食品安全许可证如何办理」很多人还不知道,现在让我们一起来看看吧!
182-1038-6210
立即咨询
快速申请办理
呼 :
业务名称:
手机号码:
注 :
杭州食品许可证办理流程「食品安全许可证如何办理」

杭州食品许可证办理流程「食品安全许可证如何办理」

大家好,由投稿人为大家解答杭州食品许可证办理流程「食品安全许可证如何办理」这个热门资讯。杭州食品许可证办理流程「食品安全许可证如何办理」很多人还不知道,现在让我们一起来看看吧!

杭州食品安全许可证哪里去办理

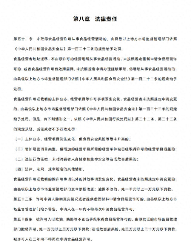
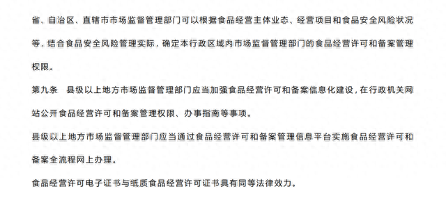
昨日,国家市场监管总局发布了《食品经营许可和备案管理办法》(以下简称《办法》),将从2023年12月1日起施行。这个《办法》对现行的《食品经营许可管理办法》进行了修订,旨在进一步规范食品经营许可和备案管理工作。

据悉修订后的《办法》总共有9章66条,主要内容包括:

对食品经营许可的项目和主体业态进行了重新梳理,明确了各类别的具体分类情形、许可和监管要求,提高了操作性。将导致责任分散且需紧急监管的连锁总部、餐饮服务管理等纳入经营许可范围,也增加和细化了单位食堂承包经营者、食品展销会举办者等的食品安全主体责任。对于解冻、洗切等简单的制售行为,也简化了许可要求。进一步简化食品经营许可流程,压减许可办理时间,并将部分需要许可管理的情形调整为报告管理。

详细内容如下图:

总之,《办法》的修订目标在于进一步规范食品经营许可和备案管理,以适应改革发展的需求。通过明确分类和要求、简化流程和时间,强化企业的食品安全责任,希望提高管理效率、保障食品安全,满足基层的需求。

来 源 |国家市场监管总局、央视新闻等

想要共享项目、政策包等资源的同学

请关注我后,回复关键词【资源包】

我将第一时间回复您消息

杭州食品安全许可证哪里去办理

杭州食品许可证经办人是负责处理食品许可证相关事务的工作人员。在杭州市,食品经营者需要申请和获得食品许可证才能开展食品经营活动。下发食品许可证是经办人的职责之一,下面将从申请条件、申请流程和审查标准三个方面进行描述。

首先,申请食品许可证需要满足一定的条件。食品经营者必须具备合法的经营场所,包括具备合格的卫生条件、储存设备和工具,并能够确保食品的安全性和卫生性。此外,经营者还需要提供相关的证明材料,包括身份证明、营业执照、卫生许可证等。

其次是申请流程。食品经营者首先需要填写食品许可证申请表,并准备好所需证明材料。之后,经办人根据所提供的材料进行初步审查,确保申请材料的完整性和真实性。如果材料齐全且符合要求,经办人会要求申请者进行现场检查,检查经营场所的卫生条件和设施设备是否符合标准。如果通过现场检查,经办人会将申请材料提交给上级主管部门进行审批。

最后是审查标准。在审核食品许可证申请时,经办人会根据一定的标准来进行审查。首先,食品经营场所必须符合卫生标准,包括有洗手间和冷藏设备等。其次,食品的来源必须合法,并且符合相关的食品安全规定。第三,食品的储存、加工和销售过程要符合卫生管理的要求,确保食品的安全性和卫生性。最后,食品经营者必须有一定的资质和能力,能够保证食品的质量和安全。

综上所述,杭州食品许可证经办人在下发食品许可证过程中,需要先对申请材料进行初步审查,然后进行现场检查,最后将申请材料提交给上级主管部门进行审批。经办人在审查过程中要根据一定的标准来进行审查,确保食品经营者的经营场所和经营活动符合相关的法规和标准。在办理食品许可证的过程中,经办人起着关键的作用,既是监督者也是服务者,保障食品的安全和卫生。如果您对杭州食品许可证相关信息有进一步了解或需要办理食品许可证,欢迎关注本账号,我们将为您提供更多详细的信息和帮助!

杭州食品生产许可证办理条件

企查查APP显示,近日,杭州英乐食品有限公司因未取得危险化学品经营许可证从事危险化学品经营被罚没合计约32.55万元。违法事实显示,当事人储存有85%磷酸和冰乙酸共计9155kg,经鉴定出具的2份化学品危险性分类报告表明,85%磷酸和冰乙酸均为危险化学品。且调查发现,杭州英乐食品有限公司未办理危险化学品经营许可证,但将这些危险化学品作为食品添加剂销售,因此对当事人进行立案查处。

来源: 法治网

杭州食品经营许可证办理流程

杭州,简称“杭”,浙江省省会、副省级市,位于中国东南沿海、浙江省北部、钱塘江下游、京杭大运河南端,是浙江省的政治、经济、文化、教育、交通和金融中心,长江三角洲城市群中心城市之一、长三角宁杭生态经济带节点城市、中国重要的电子商务中心之一,新一线城市。截至2017年,杭州下辖10个区、2个县,代管1个县级市,总面积16596平方公里,常住人口为918.8万人,城镇化率76.2%。2016年,杭州居民人均可支配收入46116元,社会消费品零售总额5176.20亿元。

猫叔相信很多杭州机构校长们对于职业培训办学许可证办理都是一头雾水。
首先先自我介绍一下,大家好,我是猫头鹰咨询的猫叔,一位每天专注于政策研究和资质办理的男人。如果大家喜欢通过短视频了解,相信都会在各大主流的短视频网站看到猫头鹰咨询猫叔每天的全国双减和职业培训办学许可的政策解读。猫叔建议您可以在各大主流平台找到猫叔的视频,一定会对您有帮助。
如果您对办学政策不了解,您可以主动和我们沟通,我相信一定会对您有帮助。
最后,猫叔祝看到文章的校长们,机构都能顺利合规。

期待您的交流!!!

本文到此结束,希望本文杭州食品许可证办理流程「食品安全许可证如何办理」对您有所帮助,欢迎收藏本网站。

许可证

免责声明:本网站所载的文/图等稿件均出于为公众传播有益健康的信息为目的,并不意味着赞同其观点或证实其内容的真实性,我们不对其科学性、严肃性等作任何形式的保证。如其他媒体、网络或个人从本网下载使用须自负版权等法律责任。如发现本站有涉嫌抄袭侵权/违法违规的内容, 请发送邮件至 moyunqifu@aliyun.com 举报,一经查实,本站将立刻删除。

相关阅读
联系方式

北京摩云星空科技有限公司

手机:182-1038-6210

邮箱:moyunqifu@aliyun.com

地址:北京市大兴区金星西路5号绿地中央广场B座